金融号
  • 金融头条
  • 金融监管
  • 金融智库
  • 财经
  • 银行
  • 中小银行
  • 金融办
  • 曝光台
  • 文化

金融APP

登录 / 注册
退出登录
中国金融网络领袖
CHINA FINANCE NET 中国金融网
  • 首页
  • 焦点 · 分析
  • 央行
  • 金管总局
  • 证监会
  • 大型银行
  • 股份制银行
  • 金融处罚
  • 城商行
  • 农商行
  • 村镇银行
  • 金融科技
  • 金融研究

分享到微信朋友圈

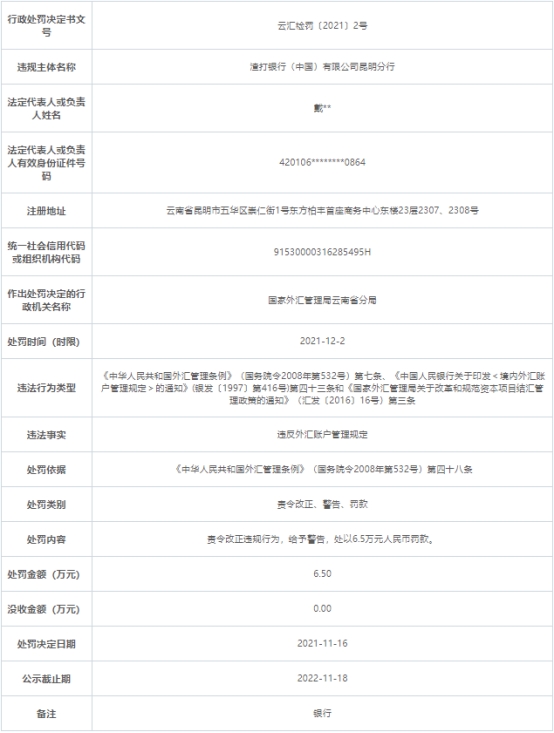
渣打银行昆明分行违法被罚 违反外汇账户管理规定

来源: 中国经济网  2021-11-19 16:52:47

关注金融网
  • 微博
  • QQ
  • 微信
  •   中国经济网北京11月19日讯 国家外汇管理局云南省分局近日公布的行政处罚决定书(云汇检罚〔2021〕2号)显示,渣打银行(中国)有限公司昆明分行违反外汇账户管理规定。根据《中华人民共和国外汇管理条例》第四十八条,国家外汇管理局云南省分局对其责令改正违规行为,给予警告,处以6.5万元人民币罚款。 

      《中华人民共和国外汇管理条例》第四十八条:有下列情形之一的,由外汇管理机关责令改正,给予警告,对机构可以处30万元以下的罚款,对个人可以处5万元以下的罚款: 

      (一)未按照规定进行国际收支统计申报的; 

      (二)未按照规定报送财务会计报告、统计报表等资料的; 

      (三)未按照规定提交有效单证或者提交的单证不真实的; 

      (四)违反外汇账户管理规定的; 

      (五)违反外汇登记管理规定的; 

      (六)拒绝、阻碍外汇管理机关依法进行监督检查或者调查的。 

      以下为原文: 

       


    更多精彩内容,点击下载 中国金融网APP 查看

    相关新闻
    • 渤海银行与渣打银行签订战略合作

      2020年05月18日10时53分
    • 渣打银行(中国)回应被罚4965.94万

      2023年02月20日17时02分
    • 金融助力“战疫情” |人民银行昆明中支凝聚普惠金融力量 战疫情保生产齐头并进

      2020年03月30日09时31分
    • 渣打银行:进博会体现大国责任

      2019年11月04日11时00分
    • 渣打银行坚定看好中国中长期发展前景

      2023年11月21日19时48分
    • 人民银行昆明中支多点发力 助力文旅企业纾困解难

      2022年06月08日15时17分
    友情链接
    • 银行网
    • 中国金融网
    • 金融号
    • 微摄
    • 国家摄影
    • 简介
    • 投稿启示
    • 隐私保护
    • 联系我们
    • 广告服务
    • 友情链接
    • 品牌联盟
    • 编辑部:zjw@financeun.com
    • 媒体合作:774353721@qq.com
    • 机构合作部:1760607283@qq.com

    京ICP备07028173号 -1

    京公网安备11010202007075号

    经营许可证编号:京B2-20200983

    Copyright © 2002-2024 financeun.com Inc. All rights reserved.

    版权所有:中金网投(北京)资产管理有限公司 资产控股:亚洲金控投资有限公司

    ----------------------- 底部结束 ----------------------------->